欢迎访问一点灵科技有限公司! 在线留言 登录
tel 全国服务热线:

18119583514

您的位置:主页 > 一触万发系统 > 正文

一触万发系统

“一触万发”今年4月到9月版本更新记录

分类:一触万发系统点击:113 发布时间:2025-09-08 01:46:39
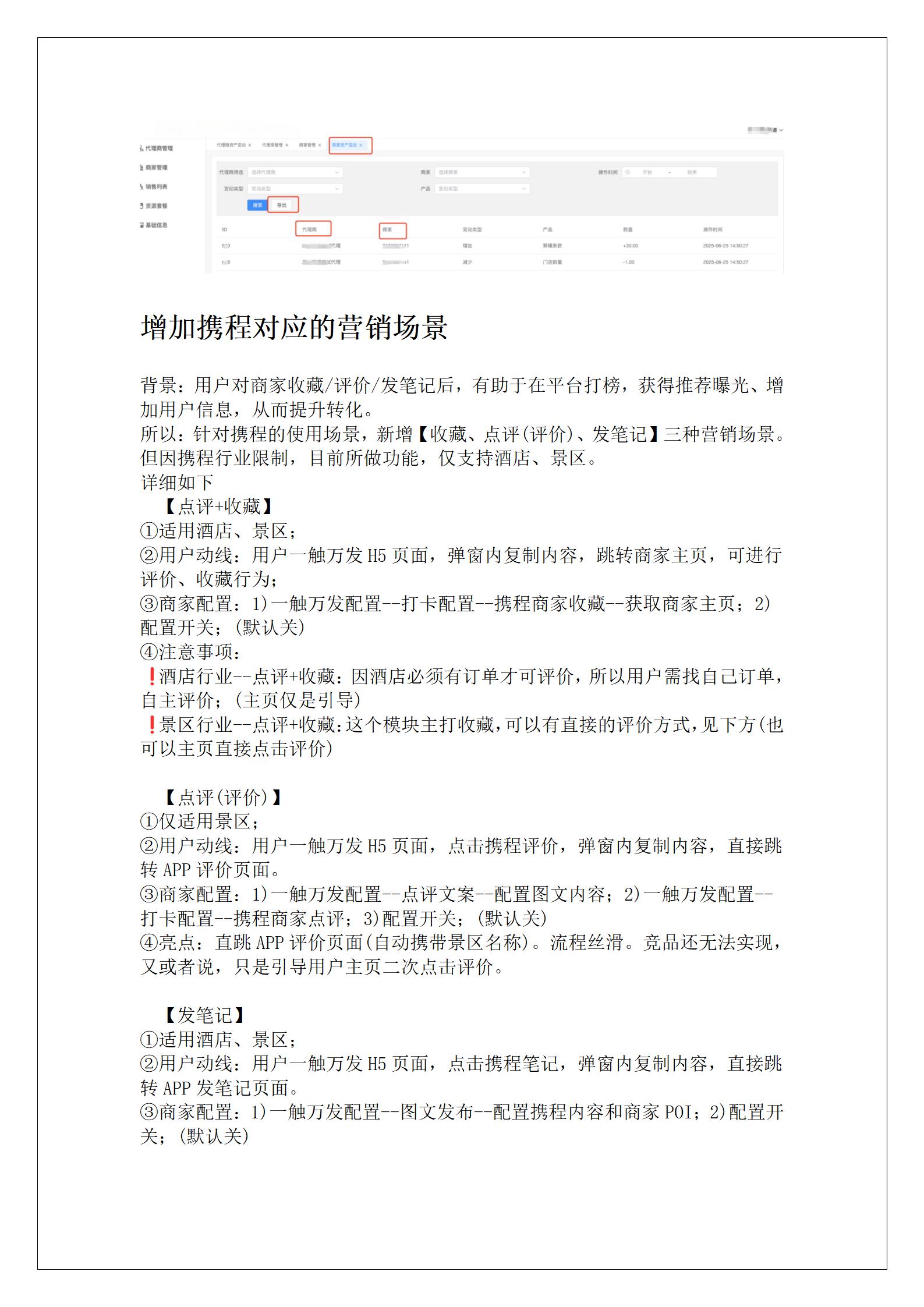
[youbanshan]

2025年9月5日_01.jpg2025年9月5日_02.jpg2025年9月5日_03.jpg2025年9月5日_04.jpg2025年9月5日_05.jpg2025年9月5日_06.jpg2025年9月5日_07.jpg2025年9月5日_08.jpg2025年9月5日_09.jpg2025年9月5日_10.jpg2025年9月5日_11.jpg2025年9月5日_12.jpg2025年9月5日_13.jpg2025年9月5日_14.jpg2025年9月5日_15.jpg2025年9月5日_16.jpg2025年9月5日_17.jpg2025年9月5日_18.jpg2025年9月5日_19.jpg2025年9月5日_20.jpg2025年9月5日_21.jpg2025年9月5日_22.jpg2025年9月5日_23.jpg2025年9月5日_24.jpg2025年9月5日_25.jpg2025年9月5日_26.jpg2025年9月5日_27.jpg2025年9月5日_28.jpg2025年9月5日_29.jpg2025年9月5日_30.jpg2025年9月5日_31.jpg2025年9月5日_32.jpg2025年9月5日_33.jpg2025年9月5日_34.jpg2025年9月5日_35.jpg2025年9月5日_36.jpg2025年9月5日_37.jpg2025年9月5日_38.jpg2025年9月5日_39.jpg2025年9月5日_40.jpg2025年9月5日_41.jpg2025年9月5日_42.jpg2025年9月5日_43.jpg2025年9月5日_44.jpg2025年9月5日_45.jpg2025年9月5日_46.jpg2025年9月5日_47.jpg2025年9月5日_48.jpg2025年9月5日_49.jpg2025年9月5日_50.jpg2025年9月5日_51.jpg2025年9月5日_52.jpg2025年9月5日_53.jpgx

[/youbanshan]
收藏
点赞

联系我们

手机:18119583514

邮箱:admin@xuannv.vip

地址:安徽省宿州市祁县镇 祁县街 一点灵科技有限公司

一点灵科技有限公司  2025  网站地图 备案号:皖ICP备2025096554号 皖公网安备34130202000813号 Powered:Z-BlogPHP Thems:MAOC